case study

Ocena pracownika - wprowadzenie przejrzystego procesu oceny

W agencji marketingowej przeprowadzono ocenę procesu zarządzania wynikami pracowników, który wcześniej był postrzegany jako niesprawiedliwy i nieefektywny.

Pracownicy w ankietach satysfakcji wskazywali, że możliwość awansu była bardziej uzależniona od osobistych preferencji liderów niż od rzeczywistych wyników czy predyspozycji kandydatów.

Większość z nich uważała, że roczne oceny były jedynie formalnością, która nie miała wpływu na ich rozwój zawodowy. Problem ten prowadził do spadku motywacji i zaangażowania zespołu.

%

wzrost satysfakcji pracowników

%

redukcja rotacji

%

poprawa wyników pracowników

wyzwanie

Nieskuteczny proces oceny wyników

Agencja zmagała się z nieskutecznym procesem oceny wyników pracowników, który nie motywował do rozwoju i nie pomagał w wykrywaniu obszarów wymagających poprawy.

Brak transparentności i obiektywności w procesie oceniania prowadził do spadku morale w zespole, a także nieefektywnego wykorzystywania potencjału pracowników.

Konieczne było stworzenie sprawiedliwego, opartego na wynikach systemu, który umożliwiałby realną ocenę i rozwój kariery.

podejście

Jasne zasady, lepsze wyniki

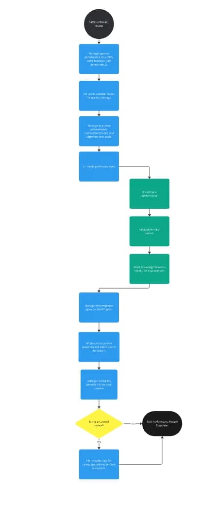
1. Zbieranie danych

menedżerowie gromadzili dane o wydajności pracowników (KPI, opinie klientów, formularze samooceny), co pozwalało na obiektywną ocenę. Dane były też omówione z zespołem tak, żeby wzmocnić zaangażowanie.

2. Przygotowanie i planowanie

wprowadziliśmy obowiązkowe spotkania 1:1, wysyłając zaproszenia do kalendarza z wcześniej przygotowaną agendą, co zapewniało pracownikom pełną przejrzystość procesu.

3. Analiza wyników

menedżerowie szczegółowo analizowali wyniki, wskazując mocne strony, obszary do poprawy i cele na przyszłość. Jednocześnie ważnym elemnetem analizy była opinia pracowników na temat blokad jak i możliwych usprawnień.

4. Spotkania przeglądowe

na spotkaniach omawiane były osiągnięcia pracowników, wyznaczane cele na kolejny okres oraz określane zasoby i szkolenia niezbędne do poprawy.

5. Tworzenie planów działania

pracownicy wspólnie z menedżerami tworzyli konkretne, mierzalne cele, co umożliwiło łatwiejsze śledzenie postępów. Liderzy zostali przeszkoleni z trozenia celów metodą OKR.

6. Kolejne punkty kontrolne

menedżerowie planowali regularne spotkania 1:1 w celu monitorowania realizacji celów, jednocześnie byli rozliczani z dowiezionych szkoleń i. rpogramów rozwojowych dla pracowników.

rezultaty

Przejrzysty proces oceny wyników i zadowolenie pracowników

Dzięki nowemu podejściu:

 

  • Wzrosła motywacja pracowników – dzięki temu, że proces oceny stał się obiektywny i oparty na mierzalnych wynikach, pracownicy czuli się bardziej doceniani, co zwiększyło ich zaangażowanie i lojalność wobec firmy.
  • Lepsze wyniki – jasne wyznaczenie celów i regularne monitorowanie postępów pozwoliło pracownikom na osiąganie lepszych wyników w kluczowych obszarach, takich jak realizacja KPI czy obsługa klientów.
  • Mniejsze niezadowolenie – eliminacja poczucia niesprawiedliwości w ocenach oraz transparentność procesu przyczyniły się do poprawy atmosfery w zespole.
  • Efektywniejsze planowanie kariery – dzięki systematycznej ocenie wyników i wyznaczaniu celów na przyszłość, pracownicy mieli jasność, jakie umiejętności powinni rozwijać, aby awansować.

Twoja firma, Twoje wyzwania – nasza pomoc

Chcesz usprawnić procesy oceny wyników pracowników w swojej firmie i zwiększyć zaangażowanie swojego zespołu?

Umów się na konsultację z naszym zespołem i dowiedz się, jak mapowanie procesów i wdrożenie sprawiedliwego systemu ocen może pomóc w lepszym zarządzaniu zespołem, poprawie wyników i redukcji rotacji.

Zwiększ efektywność swojej agencji marketingowej i zadbaj o rozwój swojej drużyny!

Wyślij wiadomość

Jeśli wolisz asynchroniczą formę kontaktu, napisz do nas wiadomość, odpowiemy jak najszybciej.

Umów spotkanie

Bez zobowiązań porozmawiamy o Twoich potrzebach i wybierzemy najlepsze rozwiązanie.