Case study
Obsługa Klienta – Rozwiązywanie Problemów
%
skrócenie czasu reakcji na zgłoszenia
%
zmniejszenie liczby powtarzających się zgłoszeń
%
wzrost satysfakcji klientów
%
obniżenie kosztów operacyjnych
wyzwanie
Chaotyczny proces rozwiązywania skarg
Firma zmagała się z chaotycznym procesem obsługi klienta, który skutkował długim czasem oczekiwania na rozwiązanie problemów.
Zgłoszenia reklamacyjne trafiały do różnych działów, jednak brak odpowiednich narzędzi do śledzenia ich statusu powodował, że niektóre były zaniedbywane.
Zwiększona liczba reklamacji wymagała zatrudniania większej liczby pracowników, co generowało dodatkowe koszty, a negatywne opinie klientów zaczynały wpływać na wizerunek firmy.
Podejście
3 kroki do lepszej obsługi klienta
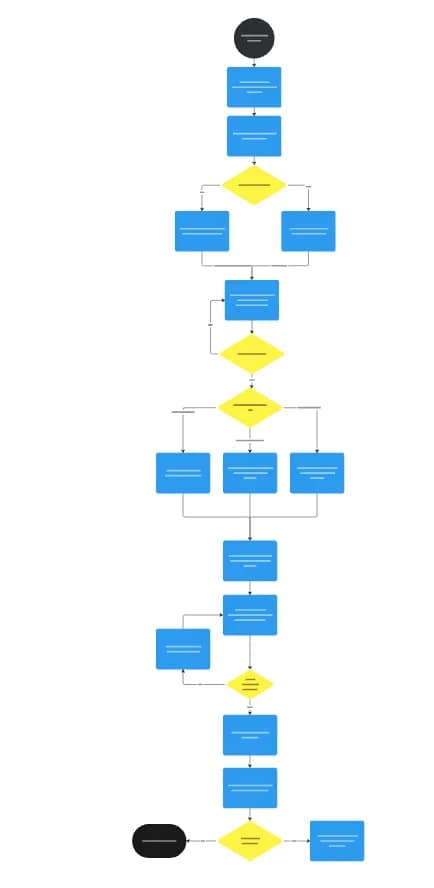
W celu rozwiązania problemów, przeprowadziliśmy szczegółową analizę procesów obsługi klienta. Mapowanie procesu pozwoliło zidentyfikować kluczowe punkty, w których dochodziło do opóźnień i nieefektywności. Na podstawie wyników analizy wdrożyliśmy szereg usprawnień, w tym:
1. Automatyzację procesu przydzielania zgłoszeń
wykorzystanie pełnego potencjału systemu CRM, który automatycznie przypisywał zgłoszenia do odpowiednich działów i nadawał im odpowiedni priorytet.
2. Usprawnienie komunikacji wewnętrznej
usytematyzowanie monitorowania statusów zgłoszeń w róznych działach i rekacja w czasie rzeczywistym, co umożliwiło zespołom szybkie reagowanie na potrzeby klientów.
3. Szkolenia dla pracowników
wprowadzenie ustandaryzowanych procedur rozwiązywania problemów, które były spójne i zgodne z najlepszymi praktykami branżowymi plus wprowdzenie planów szkoleniowych do wdrażania nowych pracowników.
Dzięki takim działaniom procesy stały się bardziej płynne, a klienci otrzymywali szybkie odpowiedzi na swoje pytania i problemy.

rezultaty
Obniżenie kosztów operacyjnych i wzrost zadowolenia klientów
- Zwiększenie efektywności procesów obsługi klienta pozwoliło zredukować czas oczekiwania na rozwiązanie problemów o 30%.
- Dzięki lepszej organizacji pracy i komunikacji wewnętrznej, firma zmniejszyła liczbę powtarzających się zgłoszeń o 40%.
- Zadowolenie klientów wzrosło o 25%, a liczba pozytywnych opinii w sieci zaczęła rosnąć.
- Optymalizacja procesów pozwoliła obniżyć koszty operacyjne o 15%, co miało znaczący wpływ na rentowność firmy.
Twoja firma, Twoje wyzwania – nasza pomoc
Chcesz usprawnić procesy w swojej firmie i zwiększyć efektywność obsługi klienta?
Umów się na konsultację i dowiedz się, jak mapowanie procesów i wdrożenie usprawnień może pomóc Ci osiągnąć realne korzyści.
Zoptymalizujemy procesy w Twojej firmie, skracając czas reakcji, zwiększając satysfakcję klientów i redukując koszty operacyjne.
Skontaktuj się z nami i zaczynamy wspólną drogę do sukcesu!
Wyślij wiadomość
Jeśli wolisz asynchroniczą formę kontaktu, napisz do nas wiadomość, odpowiemy jak najszybciej.
Umów spotkanie
Bez zobowiązań porozmawiamy o Twoich potrzebach i wybierzemy najlepsze rozwiązanie.